Artboard Copy.jpg

Nyansa Analysis

CASE STUDY:

NETWORK ANALYSIS

 
The greatest value of a picture is when it forces us to notice what we never expected to see.
— John Tukey, American Mathematician
 

TEAM:

Given our size, many hats were worn and all voices were critical. Everyone participated in critiques and feedback, everyone participated in requirements gathering. Below is a breakdown of how I saw the split:

 

AUDIENCE:

noun_engineer_1201471.png
noun_Architect_43500.png

Network Architect:

“The buck stops here.”

  • Focus on large scale issues and fixes

  • Long term analyst with focus on effects by way of changes

  • Focus on performance of network

  • Problems often mis-routed to them

  • Responsible for business impacts

  • Spends a lot of time proving problems are not the network

Network Engineer:

“I’m a network analyst, I should need a PhD to figure things out.”

  • Quick access to issue severity and scale.

  • Wants to know if he can solve it or if it requires an expert

  • Mostly trusts raw data

  • Summary helps him quickly, detailed data give him evidence

  • Real-time data is important but often looks for smoking gun

 

PROBLEM:

Working with our product manager and sales engineers, we discovered that this section of our app was not highly trafficked and for good reason; a lot of information got lost in translation. Some of our discoveries:

  • Some pages were going completely unused.

  • Data was repetitive and sometimes too difficult to derive meaning from.

  • There was no reason to enter deep analysis if you weren't an expert.

  • No follow through to incidents when examining a root cause.

  • No subsequent steps were offered after Voyance surfaced an issue in their network.

  • Inability to determine if an issue was caused by a client or the network when a client was flagged as problematic.

  • Filtering was difficult.

Below is the before picture of this section:
 

REQUIREMENTS:

Be it through face to face interviews or google surveys, we tried to gather as many data points as we could to understand the problems we were facing:

Maish_ Facebook1.jpg
 

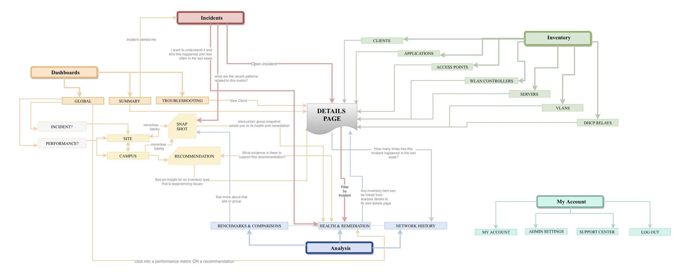
INFORMATION ARCHITECTURE:

Workflows in and out of the new analysis section would need to be considered as well. There was still a strong need for it to remain sectioned off, regardless of it’s inevitable skeletal restructure.

So much of it was designed in a silo and added piecemeal that it became a dumping ground for data with copious dead ends. Once we got a handle on what there was to work with, we effectively derived sections with a thesis in mind for each:

BENCHMARKS: A

Thesis: I want to see how my site is performing as compared to other sites like it.

  • Single place for all things comparative.

  • Compare internally and externally

  • Comparison over additional metrics other than key KPI’s

  • Clearly delineating wi-fi performance vs other metrics and  root causes

HISTORY:

Thesis: I want to know how my site has performed over a given amount of time while being able to track the effects of my changes.

  • One stop shop for how your network has performed historically

  • Retain baseline UI but provide a faster way to measure against an industry average

  • Clearly couple incidents and annotations with changes in performance
     

BENCHMARKS: B (DEEP DIVE)

Thesis: I want to zone in on one single type of metric and see how I compare in a list of other sites like mine.

  • See network compared by one specific metric

  • Measure up against other sites of similar size, internally and externally

  • See common or uncommon route causes to add actionability

HEALTH AND REMEDIATION:

Thesis: I want slice and dice my own date to discover things I would not have  otherwise known.

  • Need for full customization in product,

  • Workflow devoted to custom searches and cross analysis

  • Section could be used as free-for-all when it came to cross analysis

  • Focus on aid in remediating issues

  • Analyzing network’s health and discover start points
     

 

INTERFACE:

After reorganizing the information architecture, we began to focus on page layout and data visualization. A strong focus was put on simplicity: simple charts, simple lists, simple metrics.

After some basic sketching and white boarding, I wireframed the key pages along with some critical extensions where necessary. With literal blueprints in hand, we went through our rounds of iterative feedback and design.

Speaking to stakeholders, from data science to sales, we iterated. Our focus was on retaining the things that worked (baseline comparisons, incident correlations, and comparative benchmarks) while adding things that were missed (dedicated health pages, global industry comparisons, custom filtering across all metrics).

 

ACCESSIBILITY AND DATA SURFACING

Since our app is web first, this was still the case when designing "Analysis". 

In our first pass, our main focus was on workflow follow-through above all else. We wanted to ensure users would not come to this section just to be left with another dead end. In short, we wanted to open doors on each page to further analysis, either in the same section or within the details of a client, access point, server, etc.

Our first pass at adding color opened up a whole new can of worms:

 

TESTING AND FEEDBACK GATHERING

We tested it out with our sales and customer success team prior to demoing it for customers.
This would have been good to know:

Maish_ Trulia (2).jpg
 

HISTORY:

  • Pink, orange, yellow, red — those all mean the same thing: "My network is on fire."

  • The third visualization in History didn’t make sense

  • Organizing by incident rather than time didn’t fit the workflow of remediating issues. You start with time of incident and work backwards.

BENCHMARKS:

  • Wi-fi data was too ambitious with how it was visualized

  • Sparkline charts distracted them from their task and details for them were lost

  • Benchmark details was "scary"; the red and yellow was distracting and misleading. “My network is on fire.”

HEALTH AND REMEDIATION:

  • The AP relational map was unnecessary and over emphasized. (We now hide it by default)

  • Filtering was useful but with so much data, it needed to have the option for include and exclude of values

  • Did I mention: “My network is on fire.”

 After feedback gathering, adjusting and reducing, we released a beta version of the new section to all of our customers.
Below is a short video showing the first version of our beta release. 

 

RESULTS:

During the process of releasing this product into the wild, we continued to get valuable chunks of feedback from customers and customer success alike. We continued to learn more about how our data was being used, but as a whole, customers reacted positively to what they were seeing. 

As is expected with a progressive design approach, we continued to refine and improve our analysis section, adding features like   network friending and exclusion filtering.

Customers now find themselves frequenting that area to see more of their network's insights. We’ve seen a significant up-tick and interest in deep analysis and it’s been commonly referenced as one of the key value adds that Voyance brings when they are troubleshooting their network.

 

FINAL:

UNIFICATION AND FEATURE COMPLETE

We continued to adjust and refine our analysis section, adding new features and removing unnecessary distractions. We also took some time to unify the application style guide and have all pieces speaking the same language. Below is the current state of "Analysis", freshly built with a new coat of paint and a more refined design system. 

 
BACK TO NYANSA HOME